Tutorial 2. Advanced capabilities of the MeasurementControl#

See also

The complete source code of this tutorial can be found in

Tutorial 2. Advanced capabilities of the MeasurementControl.ipynb

Following this Tutorial requires familiarity with the core concepts of Quantify, we highly recommended to consult the (short) User guide before proceeding (see Quantify documentation). If you have some difficulties following the tutorial it might be worth reviewing the User guide!

We highly recommended beginning with Tutorial 1. Controlling a basic experiment using MeasurementControl before proceeding.

In this tutorial, we will explore the more advanced features of Quantify. By the end of this tutorial, we will have covered:

  • Using hardware to drive experiments

  • Software averaging

  • Interrupting an experiment

Hide code cell content

import os
import signal
import sys
import time

import numpy as np
from lmfit import Model
from qcodes import ManualParameter

import quantify_core.visualization.pyqt_plotmon as pqm
from quantify_core.data.handling import set_datadir, default_datadir
from quantify_core.measurement.control import MeasurementControl
from quantify_core.visualization.instrument_monitor import InstrumentMonitor

rng = np.random.default_rng(seed=222222)  # random number generator
/tmp/ipykernel_1065/1774270832.py:10: DeprecationWarning: This package has reached its end of life. It is no longer maintained and will not receive any further updates or support. For further developments, please refer to the new Quantify repository: https://gitlab.com/quantify-os/quantify.All existing functionalities can be accessed via the new Quantify repository.
  import quantify_core.visualization.pyqt_plotmon as pqm

Before instantiating any instruments or starting a measurement we change the directory in which the experiments are saved using the set_datadir() [get_datadir()] functions.


⚠️ Warning!

We recommend always setting the directory at the start of the Python kernel and sticking to a single common data directory for all notebooks/experiments within your measurement setup/PC.

The cell below sets a default data directory (~/quantify-data on Linux/macOS or $env:USERPROFILE\\quantify-data on Windows) for tutorial purposes. Change it to your desired data directory. The utilities to find/search/extract data only work if all the experiment containers are located within the same directory.


set_datadir(default_datadir())  # change me!
Data will be saved in:
/root/quantify-data
meas_ctrl = MeasurementControl("meas_ctrl")
plotmon = pqm.PlotMonitor_pyqt("plotmon_meas_ctrl")
meas_ctrl.instr_plotmon(plotmon.name)
insmon = InstrumentMonitor("InstrumentMonitor")

A 1D Batched loop: Resonator Spectroscopy#

Defining a simple model#

In this example, we want to find the resonance of some devices. We expect to find its resonance somewhere in the low 6 GHz range, but manufacturing imperfections make it impossible to know exactly without inspection.

We first create freq: a Settable with a Parameter to represent the frequency of the signal probing the resonator, followed by a custom Gettable to mock (i.e. emulate) the resonator. The Resonator will return a Lorentzian shape centered on the resonant frequency. Our Gettable will read the setpoints from freq, in this case a 1D array.

Note

The Resonator Gettable has a new attribute .batched set to True. This property informs the MeasurementControl that it will not be in charge of iterating over the setpoints, instead the Resonator manages its own data acquisition. Similarly, the freq Settable must have a .batched=True so that the MeasurementControl hands over the setpoints correctly.

# Note that in an actual experimental setup `freq` will be a QCoDeS parameter
# contained in a QCoDeS Instrument
freq = ManualParameter(name="frequency", unit="Hz", label="Frequency")
freq.batched = True  # Tells meas_ctrl that the setpoints are to be passed in batches


def lorenz(amplitude: float, fwhm: float, x: int, x_0: float):
    """Model of the frequency response."""
    return amplitude * ((fwhm / 2.0) ** 2) / ((x - x_0) ** 2 + (fwhm / 2.0) ** 2)


class Resonator:
    """
    Note that the Resonator is a valid Gettable not because of inheritance,
    but because it has the expected attributes and methods.
    """

    def __init__(self) -> None:
        self.name = "resonator"
        self.unit = "V"
        self.label = "Amplitude"
        self.batched = True
        self.delay = 0.0

        # hidden variables specifying the resonance
        self._test_resonance = 6.0001048e9  # in Hz
        self._test_width = 300  # FWHM in Hz

    def get(self) -> float:
        """Emulation of the frequency response."""
        time.sleep(self.delay)
        _lorenz = lambda x: lorenz(1, self._test_width, x, self._test_resonance)
        return 1 - np.array(list(map(_lorenz, freq())))

    def prepare(self) -> None:
        """Adding this print statement is not required but added for illustrative
        purposes."""
        print("\nPrepared Resonator...")

    def finish(self) -> None:
        """Adding this print statement is not required but added for illustrative
        purposes."""
        print("\nFinished Resonator...")


gettable_res = Resonator()

Running the experiment#

Just like our Iterative 1D loop, our complete experiment is expressed in just four lines of code.

The main difference is defining the batched property of our Gettable to True. The MeasurementControl will detect these settings and run in the appropriate mode.

At this point the freq parameter is empty:

print(freq())
None
meas_ctrl.settables(freq)
meas_ctrl.setpoints(np.arange(6.0001e9, 6.00011e9, 5))
meas_ctrl.gettables(gettable_res)
dset = meas_ctrl.run()
Starting batched measurement...
Iterative settable(s) [outer loop(s)]:
	 --- (None) --- 
Batched settable(s):
	 frequency 
Batch size limit: 2000


Prepared Resonator...
Finished Resonator...
plotmon.main_QtPlot
../_images/6ef84880451c0dbbe775e0a830d6a41cc6a10bbbe599778aa22086e6f574a267.png

As expected, we find a Lorentzian spike in the readout at the resonant frequency, finding the peak of which is trivial.

Memory-limited Settables/Gettables#

Instruments (either physical or virtual) operating in batched mode have an upper limit on how many datapoints can be processed at once. When an experiment is comprised of more datapoints than the instrument can handle, the MeasurementControl takes care of fulfilling the measurement of all the requested setpoints by running and an internal loop.

By default the MeasurementControl assumes no limitations and passes all setpoints to the batched settable. However, as a best practice, the instrument limitation must be reflected by the .batch_size attribute of the batched settables. This is illustrated below.

# Tells meas_ctrl that only 256 datapoints can be processed at once
freq.batch_size = 256

gettable_res.delay = 0.05  # short delay for plotting
meas_ctrl.settables(freq)
meas_ctrl.setpoints(np.arange(6.0001e9, 6.00011e9, 5))
meas_ctrl.gettables(gettable_res)
dset = meas_ctrl.run()
Starting batched measurement...
Iterative settable(s) [outer loop(s)]:
	 --- (None) --- 
Batched settable(s):
	 frequency 
Batch size limit: 256


Prepared Resonator...

Prepared Resonator...

Prepared Resonator...

Prepared Resonator...
Prepared Resonator...
Prepared Resonator...

Prepared Resonator...

Prepared Resonator...
Finished Resonator...
plotmon.main_QtPlot
../_images/77d3d02838c89409d319a6e835f0ec332e8848c196c811e36ab2310f700e8ba8.png

Software Averaging: T1 Experiment#

In many cases it is desirable to run an experiment many times and average the result, such as when filtering noise on instruments or measuring probability. For this purpose, the MeasurementControl.run() provides the soft_avg argument. If set to x, the experiment will run x times whilst performing a running average over each setpoint.

In this example, we want to find the relaxation time (aka T1) of a Qubit. As before, we define a Settable and Gettable, representing the varying timescales we will probe through and a mock Qubit emulated in software. The mock Qubit returns the expected decay sweep but with a small amount of noise (simulating the variable qubit characteristics). We set the qubit’s T1 to 60 ms - obviously in a real experiment we would be trying to determine this, but for this illustration purposes in this tutorial we set it to a known value to verify our fit later on.

Note that in this example meas_ctrl is still running in Batched mode.

def decay(t, tau):
    """T1 experiment decay model."""
    return np.exp(-t / tau)


time_par = ManualParameter(name="time", unit="s", label="Measurement Time")
# Tells meas_ctrl that the setpoints are to be passed in batches
time_par.batched = True


class MockQubit:
    """A mock qubit."""

    def __init__(self):
        self.name = "qubit"
        self.unit = "%"
        self.label = "High V"
        self.batched = True

        self.delay = 0.01  # sleep time in secs
        self.test_relaxation_time = 60e-6

    def get(self):
        """Adds a delay to be able to appreciate the data acquisition."""
        time.sleep(self.delay)
        rel_time = self.test_relaxation_time
        _func = lambda x: decay(x, rel_time) + rng.uniform(-0.1, 0.1)
        return np.array(list(map(_func, time_par())))

We will then sweep through 0 to 300 ms, getting our data from the mock Qubit. Let’s first observe what a single run looks like:

meas_ctrl.settables(time_par)
meas_ctrl.setpoints(np.linspace(0.0, 300.0e-6, 300))
meas_ctrl.gettables(MockQubit())
meas_ctrl.run("noisy")  # by default `.run` uses `soft_avg=1`
Starting batched measurement...
Iterative settable(s) [outer loop(s)]:
	 --- (None) --- 
Batched settable(s):
	 time 
Batch size limit: 300
<xarray.Dataset> Size: 5kB
Dimensions:  (dim_0: 300)
Coordinates:
    x0       (dim_0) float64 2kB 0.0 1.003e-06 2.007e-06 ... 0.000299 0.0003
Dimensions without coordinates: dim_0
Data variables:
    y0       (dim_0) float64 2kB 0.9972 1.063 1.065 ... -0.04871 0.07343 0.01665
Attributes:
    tuid:                             20250818-113120-971-a43748
    name:                             noisy
    grid_2d:                          False
    grid_2d_uniformly_spaced:         False
    1d_2_settables_uniformly_spaced:  False
plotmon.main_QtPlot
../_images/86e33de1cbb13dd8011b60a1ef07e9f9715c0b329699bf51c8e8933ccb9e076a.png

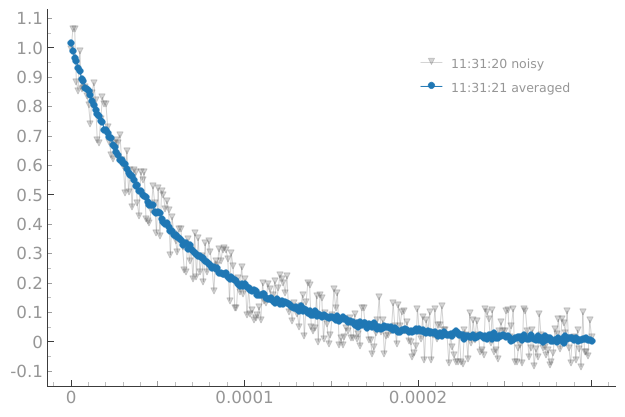
Alas, the noise in the signal has made this result unusable! Let’s set the soft_avg argument of the MeasurementControl.run() to 100, averaging the results and hopefully filtering out the noise.

dset = meas_ctrl.run("averaged", soft_avg=100)
Starting batched measurement...
Iterative settable(s) [outer loop(s)]:
	 --- (None) --- 
Batched settable(s):
	 time 
Batch size limit: 300
plotmon.main_QtPlot
../_images/457a6fb1dcea7aa622c6229fd3067e5cb885d31ee2c973612030b7c310e03985.png

Success! We now have a smooth decay curve based on the characteristics of our qubit. All that remains is to run a fit against the expected values and we can solve for T1.

model = Model(decay, independent_vars=["t"])
fit_res = model.fit(dset["y0"].values, t=dset["x0"].values, tau=1)

fit_res.plot_fit(show_init=True)
fit_res.values
{'tau': 5.994542423605298e-05}
../_images/441e7a46bcafbc522bba7cd013aafc667ca1d4682afaa939cb56d43b626d36d6.png

Interrupting#

Sometimes experiments, unfortunately, do not go as planned and it is desirable to interrupt and restart them with new parameters. In the following example, we have a long-running experiment where our Gettable is taking a long time to return data (maybe due to misconfiguration). Rather than waiting for this experiment to complete, instead we can interrupt any MeasurementControl loop using the standard interrupt signal. In a terminal environment this is usually achieved with a ctrl + c press on the keyboard or equivalent, whilst in a Jupyter environment interrupting the kernel (stop button) will cause the same result.

When the MeasurementControl is interrupted, it will wait to obtain the results of the current iteration (or batch) and perform a final save of the data it has gathered, calling the finish() method on Settables & Gettables (if it exists) and return the partially completed dataset.

Note

The exact means of triggering an interrupt will differ depending on your platform and environment; the important part is to cause a KeyboardInterrupt exception to be raised in the Python process.

In case the current iteration is taking too long to complete (e.g. instruments not responding), you may force the execution of any python code to stop by signaling the same interrupt 5 times (e.g. pressing 5 times ctrl + c). Mind that performing this too fast might result in the KeyboardInterrupt not being properly handled and corrupting the dataset!

class SlowGettable:
    """A mock slow gettables."""

    def __init__(self):
        self.name = "slow"
        self.label = "Amplitude"
        self.unit = "V"

    def get(self):
        """Get method."""
        time.sleep(1.0)
        if time_par() == 4:
            # This same exception rises when pressing `ctrl` + `c`
            # or the "Stop kernel" button is pressed in a Jupyter(Lab) notebook
            if sys.platform == "win32":
                # Emulating the kernel interrupt on windows might have side effects
                raise KeyboardInterrupt
            os.kill(os.getpid(), signal.SIGINT)
        return time_par()


time_par.batched = False
meas_ctrl.settables(time_par)
meas_ctrl.setpoints(np.arange(10))
meas_ctrl.gettables(SlowGettable())
# Try interrupting me!
dset = meas_ctrl.run("slow")
Starting iterative measurement...
[!!!] 1 interruption(s) signaled. Stopping after this iteration/batch.
[Send 4 more interruptions to forcestop (not safe!)].


Interrupt signaled, exiting gracefully...
---------------------------------------------------------------------------
KeyboardInterrupt                         Traceback (most recent call last)
Cell In[16], line 27
     25 meas_ctrl.gettables(SlowGettable())
     26 # Try interrupting me!
---> 27 dset = meas_ctrl.run("slow")

File /usr/local/lib/python3.9/site-packages/quantify_core/measurement/control.py:561, in MeasurementControl.run(self, name, soft_avg, lazy_set, save_data)
    559         self._safe_write_dataset()  # Wrap up experiment and store data
    560     self._finish()
--> 561     self._reset_post()
    563 return self._dataset

File /usr/local/lib/python3.9/site-packages/quantify_core/measurement/control.py:1255, in _KeyboardInterruptManager.__exit__(self, exc_type, exc_val, exc_tb)
   1253 signal.signal(signal.SIGINT, self._previous_handler)
   1254 if self.n_interrupts > 0:  # call outside handler on exit
-> 1255     self._previous_handler(signal.SIGINT, None)
   1256 self.n_interrupts = 0
   1257 self._previous_handler = None

KeyboardInterrupt: 
plotmon.main_QtPlot
../_images/638a7c3b469485185bb3761c57fd8ba654b60134c95a874b32b842e5dede9724.png