Overview#

A quantify-core experiment typically consists of a data-acquisition loop in which one or more parameters are set and one or more parameters are measured.

The core of Quantify can be understood by understanding the following concepts:

Code snippets#

See also

The complete source code of the examples on this page can be found in

concepts.ipynb

Hide code cell content

import tempfile
from pathlib import Path

import matplotlib.pyplot as plt
import numpy as np
import xarray as xr
from qcodes import Instrument, ManualParameter, Parameter, validators
from scipy.optimize import minimize_scalar

import quantify_core.data.handling as dh
from quantify_core.analysis import base_analysis as ba
from quantify_core.analysis import cosine_analysis as ca
from quantify_core.measurement import Gettable, MeasurementControl
from quantify_core.utilities.dataset_examples import mk_2d_dataset_v1
from quantify_core.utilities.examples_support import mk_cosine_instrument
from quantify_core.utilities.inspect_utils import display_source_code

dh.set_datadir(dh.default_datadir())
meas_ctrl = MeasurementControl("meas_ctrl")
/tmp/ipykernel_1216/835359667.py:10: DeprecationWarning: This package has reached its end of life. It is no longer maintained and will not receive any further updates or support. For further developments, please refer to the new Quantify repository: https://gitlab.com/quantify-os/quantify.All existing functionalities can be accessed via the new Quantify repository.
  import quantify_core.data.handling as dh
Data will be saved in:
/root/quantify-data

Instruments and Parameters#

Parameter#

A parameter represents a state variable of the system. Parameters:

  • can be gettable and/or settable;

  • contain metadata such as units and labels;

  • are commonly implemented using the QCoDeS Parameter class.

A parameter implemented using the QCoDeS Parameter class is a valid Settable and Gettable and as such can be used directly in an experiment loop in the MeasurementControl (see subsequent sections).

Instrument#

An Instrument is a container for parameters that typically (but not necessarily) corresponds to a physical piece of hardware.

Instruments provide the following functionality:

  • Container for parameters.

  • A standardized interface.

  • Logging of parameters through the snapshot() method.

All instruments inherit from the QCoDeS Instrument class. They are displayed by default in the InstrumentMonitor

Measurement Control#

The MeasurementControl (meas_ctrl) is in charge of the data-acquisition loop and is based on the notion that, in general, an experiment consists of the following three steps:

  1. Initialize (set) some parameter(s),

  2. Measure (get) some parameter(s),

  3. Store the data.

quantify-core provides two helper classes, Settable and Gettable to aid in these steps, which are explored further in later sections of this article.

MeasurementControl provides the following functionality:

  • standardization of experiments;

  • standardization data storage;

  • live plotting of the experiment;

  • \(n\)-dimensional sweeps;

  • data acquisition controlled iteratively or in batches;

  • adaptive sweeps (measurement points are not predetermined at the beginning of an experiment).

Basic example, a 1D iterative measurement loop#

Running an experiment is simple! Simply define what parameters to set, and get, and what points to loop over.

In the example below we want to set frequencies on a microwave source and acquire the signal from the Qblox Pulsar readout module:

Hide code cell content

mw_source1 = Instrument("mw_source1")

# NB: for brevity only, this not the proper way of adding parameters to QCoDeS instruments
mw_source1.freq = ManualParameter(
    name="freq",
    label="Frequency",
    unit="Hz",
    vals=validators.Numbers(),
    initial_value=1.0,
)

pulsar_QRM = Instrument("pulsar_QRM")
# NB: for brevity only, this not the proper way of adding parameters to QCoDeS instruments
pulsar_QRM.signal = Parameter(
    name="sig_a", label="Signal", unit="V", get_cmd=lambda: mw_source1.freq() * 1e-8
)
meas_ctrl.settables(
    mw_source1.freq
)  # We want to set the frequency of a microwave source
meas_ctrl.setpoints(np.arange(5e9, 5.2e9, 100e3))  # Scan around 5.1 GHz
meas_ctrl.gettables(pulsar_QRM.signal)  # acquire the signal from the pulsar QRM
dset = meas_ctrl.run(name="Frequency sweep")  # run the experiment
Starting iterative measurement...

The MeasurementControl can also be used to perform more advanced experiments such as 2D scans, pulse-sequences where the hardware is in control of the acquisition loop, or adaptive experiments in which it is not known what data points to acquire in advance, they are determined dynamically during the experiment. Take a look at some of the tutorial notebooks for more in-depth examples on usage and application.

Control Mode#

Batched mode can be used to deal with constraints imposed by (hardware) resources or to reduce overhead.

In iterative mode , the measurement control steps through each setpoint one at a time, processing them one by one.

In batched mode , the measurement control vectorizes the setpoints such that they are processed in batches. The size of these batches is automatically calculated but usually dependent on resource constraints; you may have a device that can hold 100 samples but you wish to sweep over 2000 points.

Note

The maximum batch size of the settable(s)/gettable(s) should be specified using the .batch_size attribute. If not specified infinite size is assumed and all setpoint are passed to the settable(s).

Tip

In Batched mode it is still possible to perform outer iterative sweeps with an inner batched sweep. This is performed automatically when batched settables (.batched=True) are mixed with iterative settables (.batched=False). To correctly grid the points in this mode use MeasurementControl.setpoints_grid().

Control mode is detected automatically based on the .batched attribute of the settable(s) and gettable(s); this is expanded upon in subsequent sections.

Note

All gettables must have the same value for the .batched attribute. Only when all gettables have .batched=True, settables are allowed to have mixed .batched attribute (e.g. settable_A.batched=True, settable_B.batched=False).

Depending on which control mode the MeasurementControl is running in, the interfaces for Settables (their input interface) and Gettables (their output interface) are slightly different.

It is also possible for batched gettables to return an array with a length less than the length of the setpoints, and similarly for the input of the Settables. This is often the case when working with resource-constrained devices, for example, if you have n setpoints but your device can load only less than n datapoints into memory. In this scenario, measurement control tracks how many datapoints were actually processed, automatically adjusting the size of the next batch.

Hide code cell content

time = ManualParameter(
    name="time",
    label="Time",
    unit="s",
    vals=validators.Arrays(),  # accepts an array of values
)
signal = Parameter(
    name="sig_a", label="Signal", unit="V", get_cmd=lambda: np.cos(time())
)

time.batched = True
time.batch_size = 5
signal.batched = True
signal.batch_size = 10

meas_ctrl.settables(time)
meas_ctrl.gettables(signal)
meas_ctrl.setpoints(np.linspace(0, 7, 23))
dset = meas_ctrl.run("my experiment")
dset_grid = dh.to_gridded_dataset(dset)

dset_grid.y0.plot()
Starting batched measurement...
Iterative settable(s) [outer loop(s)]:
	 --- (None) --- 
Batched settable(s):
	 time 
Batch size limit: 5
[<matplotlib.lines.Line2D at 0x7f6b260cc460>]
../_images/fd765b0d17945268572a720c88b655b000106273e0905455b670b5203a4b52dc.png

Settables and Gettables#

Experiments typically involve varying some parameters and reading others. In quantify-core we encapsulate these concepts as the Settable and Gettable respectively. As their name implies, a Settable is a parameter you set values to, and a Gettable is a parameter you get values from.

The interfaces for Settable and Gettable parameters are encapsulated in the Settable and Gettable helper classes respectively. We set values to Settables; these values populate an X-axis. Similarly, we get values from Gettables which populate a Y-axis. These classes define a set of mandatory and optional attributes the MeasurementControl recognizes and will use as part of the experiment, which are expanded up in the API reference. For ease of use, we do not require users to inherit from a Gettable/Settable class, and instead provide contracts in the form of JSON schemas to which these classes must fit (see Settable and Gettable docs for these schemas). In addition to using a library that fits these contracts (such as the Parameter family of classes). we can define our own Settables and Gettables.

t = ManualParameter("time", label="Time", unit="s")


class WaveGettable:
    """An examples of a gettable."""

    def __init__(self):
        self.unit = "V"
        self.label = "Amplitude"
        self.name = "sine"

    def get(self):
        """Return the gettable value."""
        return np.sin(t() / np.pi)

    def prepare(self) -> None:
        """Optional methods to prepare can be left undefined."""
        print("Preparing the WaveGettable for acquisition.")

    def finish(self) -> None:
        """Optional methods to finish can be left undefined."""
        print("Finishing WaveGettable to wrap up the experiment.")


# verify compliance with the Gettable format
wave_gettable = WaveGettable()
Gettable(wave_gettable)

Hide code cell output

<__main__.WaveGettable at 0x7f6b25ffcd60>

“Grouped” gettable(s) are also allowed. Below we create a Gettable which returns two distinct quantities at once:

t = ManualParameter(
    "time",
    label="Time",
    unit="s",
    vals=validators.Numbers(),  # accepts a single number, e.g. a float or integer
)


class DualWave1D:
    """Example of a "dual" gettable."""

    def __init__(self):
        self.unit = ["V", "V"]
        self.label = ["Sine Amplitude", "Cosine Amplitude"]
        self.name = ["sin", "cos"]

    def get(self):
        """Return the value of the gettable."""
        return np.array([np.sin(t() / np.pi), np.cos(t() / np.pi)])

    # N.B. the optional prepare and finish methods are omitted in this Gettable.


# verify compliance with the Gettable format
wave_gettable = DualWave1D()
Gettable(wave_gettable)

Hide code cell output

<__main__.DualWave1D at 0x7f6b26019f40>

.batched and .batch_size#

The Gettable and Settable objects can have a bool property .batched (defaults to False if not present); and an int property .batch_size.

Setting the .batched property to True enables the batched control code* in the MeasurementControl. In this mode, if present, the .batch_size attribute is used to determine the maximum size of a batch of setpoints, that can be set.

.prepare() and .finish()#

Optionally the .prepare() and .finish() can be added. These methods can be used to set up and teardown work. For example, arming a piece of hardware with data and then closing a connection upon completion.

The .finish() runs once at the end of an experiment.

For settables, .prepare() runs once before the start of a measurement.

For batched gettables, .prepare() runs before the measurement of each batch. For iterative gettables, the .prepare() runs before each loop counting towards soft-averages [controlled by meas_ctrl.soft_avg() which resets to 1 at the end of each experiment].

Data storage#

Along with the produced dataset, every Parameter attached to QCoDeS Instrument in an experiment run through the MeasurementControl of Quantify is stored in the [snapshot].

This is intended to aid with reproducibility, as settings from a past experiment can easily be reloaded [see load_settings_onto_instrument()].

Data Directory#

The top-level directory in the file system where output is saved to. This directory can be controlled using the get_datadir() and set_datadir() functions. We recommend changing the default directory when starting the python kernel (after importing quantify_core) and settling for a single common data directory for all notebooks/experiments within your measurement setup/PC (e.g., D:\\quantify-data).

quantify-core provides utilities to find/search and extract data, which expects all your experiment containers to be located within the same directory (under the corresponding date subdirectory).

Within the data directory experiments are first grouped by date - all experiments which take place on a certain date will be saved together in a subdirectory in the form YYYYmmDD.

Experiment Container#

Individual experiments are saved to their own subdirectories (of the Data Directory) named based on the TUID and the <experiment name (if any)>.

Note

TUID: A Time-based Unique ID is of the form YYYYmmDD-HHMMSS-sss-<random 6 character string> and these subdirectories’ names take the form YYYYmmDD-HHMMSS-sss-<random 6 character string><-experiment name (if any)>.

These subdirectories are termed ‘Experiment Containers’, with a typical output being the Dataset in hdf5 format and a JSON format file describing Parameters, Instruments and such.

Furthermore, additional analyses such as fits can also be written to this directory, storing all data in one location.

Hide code cell source

with tempfile.TemporaryDirectory() as tmpdir:
    old_dir = dh.get_datadir()
    dh.set_datadir(Path(tmpdir) / "quantify-data")
    # we generate a dummy dataset and a few empty dirs for pretty printing
    (Path(dh.get_datadir()) / "20210301").mkdir()
    (Path(dh.get_datadir()) / "20210428").mkdir()

    quantify_dataset = mk_2d_dataset_v1()
    ba.BasicAnalysis(dataset=quantify_dataset).run()
    dh.set_datadir(old_dir)

An experiment container within a data directory with the name "quantify-data" thus will look similar to:

quantify-data/
├── 20210301/
├── 20210428/
└── 20230125/
    └── 20230125-172802-085-874812-my experiment/
        ├── analysis_BasicAnalysis/
        │   ├── dataset_processed.hdf5
        │   ├── figs_mpl/
        │   │   ├── Line plot x0-y0.png
        │   │   ├── Line plot x0-y0.svg
        │   │   ├── Line plot x1-y0.png
        │   │   └── Line plot x1-y0.svg
        │   └── quantities_of_interest.json
        └── dataset.hdf5

Dataset#

The Dataset is implemented with a specific convention using the xarray.Dataset class.

quantify-core arranges data along two types of axes: X and Y. In each dataset there will be n X-type axes and m Y-type axes. For example, the dataset produced in an experiment where we sweep 2 parameters (settables) and measure 3 other parameters (all 3 returned by a Gettable), we will have n = 2 and m = 3. Each X axis represents a dimension of the setpoints provided. The Y axes represent the output of the Gettable. Each axis type are numbered ascending from 0 (e.g. x0, x1, y0, y1, y2), and each stores information described by the Settable and Gettable classes, such as titles and units. The Dataset object also stores some further metadata, such as the TUID of the experiment which it was generated from.

For example, consider an experiment varying time and amplitude against a Cosine function. The resulting dataset will look similar to the following:

# plot the columns of the dataset
_, axs = plt.subplots(3, 1, sharex=True)
xr.plot.line(quantify_dataset.x0[:54], label="x0", ax=axs[0], marker=".")
xr.plot.line(quantify_dataset.x1[:54], label="x1", ax=axs[1], color="C1", marker=".")
xr.plot.line(quantify_dataset.y0[:54], label="y0", ax=axs[2], color="C2", marker=".")
tuple(ax.legend() for ax in axs)
# return the dataset
quantify_dataset
<xarray.Dataset> Size: 24kB
Dimensions:  (dim_0: 1000)
Coordinates:
    x0       (dim_0) float64 8kB -1.0 -0.7778 -0.5556 ... 0.5556 0.7778 1.0
    x1       (dim_0) float64 8kB 0.0 0.0 0.0 0.0 0.0 ... 10.0 10.0 10.0 10.0
Dimensions without coordinates: dim_0
Data variables:
    y0       (dim_0) float64 8kB -1.0 -0.7778 -0.5556 ... -0.6526 -0.8391
Attributes:
    tuid:                      20250818-113223-694-e321fc
    name:                      my experiment
    grid_2d:                   True
    grid_2d_uniformly_spaced:  True
    xlen:                      10
    ylen:                      100
../_images/5fc8e8d48fbf6e45ec766d191987ac95812825e7056cbceca5c52579040a3dbc.png

Associating dimensions to coordinates#

To support both gridded and non-gridded data, we use Xarray using only Data Variables and Coordinates with a single Dimension (corresponding to the order of the setpoints).

This is necessary as in the non-gridded case the dataset will be a perfect sparse array, the usability of which is cumbersome. A prominent example of non-gridded use-cases can be found Tutorial 4. Adaptive Measurements.

To allow for some of Xarray’s more advanced functionality, such as the in-built graphing or query system we provide a dataset conversion utility to_gridded_dataset(). This function reshapes the data and associates dimensions to the dataset [which can also be used for 1D datasets].

gridded_dset = dh.to_gridded_dataset(quantify_dataset)
gridded_dset.y0.plot()
gridded_dset
<xarray.Dataset> Size: 9kB
Dimensions:  (x0: 10, x1: 100)
Coordinates:
  * x0       (x0) float64 80B -1.0 -0.7778 -0.5556 -0.3333 ... 0.5556 0.7778 1.0
  * x1       (x1) float64 800B 0.0 0.101 0.202 0.303 ... 9.697 9.798 9.899 10.0
Data variables:
    y0       (x0, x1) float64 8kB -1.0 -0.9949 -0.9797 ... -0.8897 -0.8391
Attributes:
    tuid:                      20250818-113223-694-e321fc
    name:                      my experiment
    grid_2d:                   False
    grid_2d_uniformly_spaced:  True
    xlen:                      10
    ylen:                      100
../_images/b4837ca6822f20121d954e0c71a63de6bf2874cdbef03147b81f990907152191.png

Snapshot#

The configuration for each QCoDeS Instrument used in this experiment. This information is automatically collected for all Instruments in use. It is useful for quickly reconstructing a complex set-up or verifying that Parameter objects are as expected.

Analysis#

To aid with data analysis, quantify comes with an analysis module containing a base data-analysis class (BaseAnalysis) that is intended to serve as a template for analysis scripts and several standard analyses such as the BasicAnalysis, the Basic2DAnalysis and the ResonatorSpectroscopyAnalysis.

The idea behind the analysis class is that most analyses follow a common structure consisting of steps such as data extraction, data processing, fitting to some model, creating figures, and saving the analysis results.

To showcase the analysis usage we generate a dataset that we would like to analyze.

Hide code cell content

display_source_code(mk_cosine_instrument)
def mk_cosine_instrument() -> Instrument:
    """A container of parameters (mock instrument) providing a cosine model."""

    instr = Instrument("ParameterHolder")

    # ManualParameter's is a handy class that preserves the QCoDeS' Parameter
    # structure without necessarily having a connection to the physical world
    instr.add_parameter(
        "amp",
        initial_value=0.5,
        unit="V",
        label="Amplitude",
        parameter_class=ManualParameter,
    )
    instr.add_parameter(
        "freq",
        initial_value=1,
        unit="Hz",
        label="Frequency",
        parameter_class=ManualParameter,
    )
    instr.add_parameter(
        "t", initial_value=1, unit="s", label="Time", parameter_class=ManualParameter
    )
    instr.add_parameter(
        "phi",
        initial_value=0,
        unit="Rad",
        label="Phase",
        parameter_class=ManualParameter,
    )
    instr.add_parameter(
        "noise_level",
        initial_value=0.05,
        unit="V",
        label="Noise level",
        parameter_class=ManualParameter,
    )
    instr.add_parameter(
        "acq_delay", initial_value=0.02, unit="s", parameter_class=ManualParameter
    )

    def cosine_model():
        sleep(instr.acq_delay())  # simulates the acquisition delay of an instrument
        return (
            cos_func(instr.t(), instr.freq(), instr.amp(), phase=instr.phi(), offset=0)
            + np.random.randn() * instr.noise_level()
        )

    # Wrap our function in a Parameter to be able to associate metadata to it, e.g. unit
    instr.add_parameter(
        name="sig", label="Signal level", unit="V", get_cmd=cosine_model
    )

    return instr

Hide code cell content

pars = mk_cosine_instrument()
meas_ctrl.settables(pars.t)
meas_ctrl.setpoints(np.linspace(0, 2, 50))
meas_ctrl.gettables(pars.sig)
dataset = meas_ctrl.run("Cosine experiment")
dataset
Starting iterative measurement...
<xarray.Dataset> Size: 800B
Dimensions:  (dim_0: 50)
Coordinates:
    x0       (dim_0) float64 400B 0.0 0.04082 0.08163 0.1224 ... 1.918 1.959 2.0
Dimensions without coordinates: dim_0
Data variables:
    y0       (dim_0) float64 400B 0.437 0.4969 0.4729 ... 0.4604 0.5258 0.4825
Attributes:
    tuid:                             20250818-113225-277-74496a
    name:                             Cosine experiment
    grid_2d:                          False
    grid_2d_uniformly_spaced:         False
    1d_2_settables_uniformly_spaced:  False

Using an analysis class#

Running an analysis is very simple:

a_obj = ca.CosineAnalysis(label="Cosine experiment")
a_obj.run()  # execute the analysis.
a_obj.display_figs_mpl()  # displays the figures created in previous step.
../_images/2bb04d9248b09e6ff92015451137b72c9db8e05f1708716d0b456454094de1de.png

The analysis was executed against the last dataset that has the label "Cosine experiment" in the filename.

After the analysis the experiment container will look similar to the following:

20230125-172804-537-f4f73e-Cosine experiment/
├── analysis_CosineAnalysis/
│   ├── dataset_processed.hdf5
│   ├── figs_mpl/
│   │   ├── cos_fit.png
│   │   └── cos_fit.svg
│   ├── fit_results/
│   │   └── cosine.txt
│   └── quantities_of_interest.json
├── dataset.hdf5
└── snapshot.json

The analysis object contains several useful methods and attributes such as the quantities_of_interest, intended to store relevant quantities extracted during analysis, and the processed dataset. For example, the fitted frequency and amplitude are saved as:

freq = a_obj.quantities_of_interest["frequency"]
amp = a_obj.quantities_of_interest["amplitude"]
print(f"frequency {freq}")
print(f"amplitude {amp}")
frequency 1.001+/-0.006
amplitude 0.506+/-0.010

The use of these methods and attributes is described in more detail in Tutorial 3. Building custom analyses - the data analysis framework.

Creating a custom analysis class#

The analysis steps and their order of execution are determined by the analysis_steps attribute as an Enum (AnalysisSteps). The corresponding steps are implemented as methods of the analysis class. An analysis class inheriting from the abstract-base-class (BaseAnalysis) will only have to implement those methods that are unique to the custom analysis. Additionally, if required, a customized analysis flow can be specified by assigning it to the analysis_steps attribute.

The simplest example of an analysis class is the BasicAnalysis that only implements the create_figures() method and relies on the base class for data extraction and saving of the figures.

Take a look at the source code (also available in the API reference):

Hide code cell content

display_source_code(ba.BasicAnalysis)
class BasicAnalysis(BaseAnalysis):
    """
    A basic analysis that extracts the data from the latest file matching the label
    and plots and stores the data in the experiment container.
    """

    def create_figures(self):
        """
        Creates a line plot x vs y for every data variable yi and coordinate xi in the
        dataset.
        """
        # NB we do not use `to_gridded_dataset` because that can potentially drop
        # repeated measurement of the same x0_i setpoint (e.g., AllXY experiment)
        dataset = self.dataset
        # for compatibility with older datasets
        # in case "x0" is not a coordinate we use "dim_0"
        coords = list(dataset.coords)
        dims = list(dataset.dims)
        plot_against = coords if coords else (dims if dims else [None])
        for idx, xi in enumerate(plot_against):
            for yi, yvals in dataset.data_vars.items():
                # for compatibility with older datasets, do not plot "x0" vs "x0"
                if yi.startswith("y"):
                    fig, ax = plt.subplots()

                    fig_id = f"Line plot x{idx}-{yi}"

                    yvals.plot.line(ax=ax, x=xi, marker=".")

                    adjust_axeslabels_SI(ax)

                    qpl.set_suptitle_from_dataset(fig, self.dataset, f"x{idx}-{yi}")

                    # add the figure and axis to the dicts for saving
                    self.figs_mpl[fig_id] = fig
                    self.axs_mpl[fig_id] = ax

A slightly more complex use case is the ResonatorSpectroscopyAnalysis that implements process_data() to cast the data to a complex-valued array, run_fitting() where a fit is performed using a model (from the quantify_core.analysis.fitting_models library), and create_figures() where the data and the fitted curve are plotted together.

Creating a custom analysis for a particular type of dataset is showcased in the Tutorial 3. Building custom analyses - the data analysis framework. There you will also learn some other capabilities of the analysis and practical productivity tips.

Examples: Settables and Gettables#

Below we give several examples of experiments that use Settables and Gettables in different control modes.

Iterative control mode#

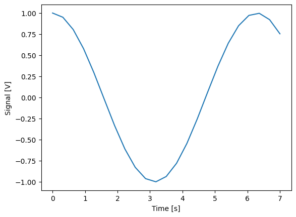
Single-float-valued settable(s) and gettable(s)#

  • Each settable accepts a single float value.

  • Gettables return a single float value.

Hide code cell content

time = ManualParameter(
    name="time", label="Time", unit="s", vals=validators.Numbers(), initial_value=1
)
signal = Parameter(
    name="sig_a", label="Signal", unit="V", get_cmd=lambda: np.cos(time())
)

meas_ctrl.settables(time)
meas_ctrl.gettables(signal)
meas_ctrl.setpoints(np.linspace(0, 7, 20))
dset = meas_ctrl.run("my experiment")
dset_grid = dh.to_gridded_dataset(dset)

dset_grid.y0.plot(marker="o")
dset_grid
Starting iterative measurement...
<xarray.Dataset> Size: 320B
Dimensions:  (x0: 20)
Coordinates:
  * x0       (x0) float64 160B 0.0 0.3684 0.7368 1.105 ... 5.895 6.263 6.632 7.0
Data variables:
    y0       (x0) float64 160B 1.0 0.9329 0.7406 0.4489 ... 0.9998 0.9399 0.7539
Attributes:
    tuid:                             20250818-113227-418-0b1bd8
    name:                             my experiment
    grid_2d:                          False
    grid_2d_uniformly_spaced:         False
    1d_2_settables_uniformly_spaced:  False
../_images/918e9cb4c4bd6beaac5354833246aec2f389b8c91d2739afdc8c7d7ef11ee525.png

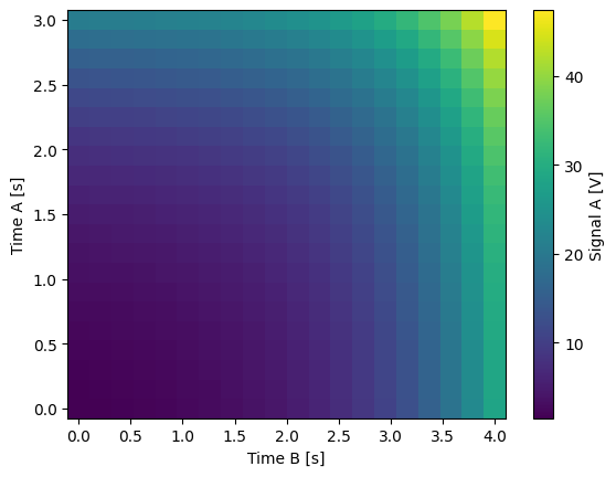
Hide code cell content

time_a = ManualParameter(
    name="time_a", label="Time A", unit="s", vals=validators.Numbers(), initial_value=1
)
time_b = ManualParameter(
    name="time_b", label="Time B", unit="s", vals=validators.Numbers(), initial_value=1
)
signal = Parameter(
    name="sig_a",
    label="Signal A",
    unit="V",
    get_cmd=lambda: np.exp(time_a()) + 0.5 * np.exp(time_b()),
)

meas_ctrl.settables([time_a, time_b])
meas_ctrl.gettables(signal)
meas_ctrl.setpoints_grid([np.linspace(0, 5, 10), np.linspace(5, 0, 12)])
dset = meas_ctrl.run("my experiment")
dset_grid = dh.to_gridded_dataset(dset)

dset_grid.y0.plot(cmap="viridis")
dset_grid
Starting iterative measurement...
<xarray.Dataset> Size: 1kB
Dimensions:  (x0: 10, x1: 12)
Coordinates:
  * x0       (x0) float64 80B 0.0 0.5556 1.111 1.667 ... 3.333 3.889 4.444 5.0
  * x1       (x1) float64 96B 0.0 0.4545 0.9091 1.364 ... 3.636 4.091 4.545 5.0
Data variables:
    y0       (x0, x1) float64 960B 1.5 1.788 2.241 2.955 ... 178.3 195.5 222.6
Attributes:
    tuid:                             20250818-113227-627-4e347d
    name:                             my experiment
    grid_2d:                          False
    grid_2d_uniformly_spaced:         True
    1d_2_settables_uniformly_spaced:  False
    xlen:                             10
    ylen:                             12
../_images/8c8321f9a3bd8e28f9574eab24fdc4128a7bd02f8acb5626e39d9cae7a455d6d.png

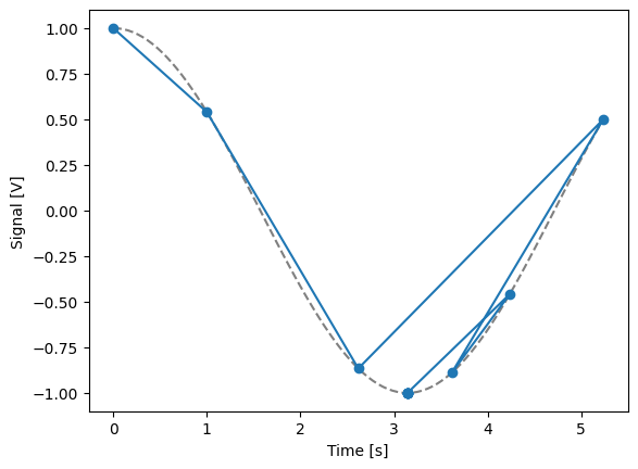
For more dimensions, you only need to pass more settables and the corresponding setpoints.

Hide code cell content

time = ManualParameter(
    name="time", label="Time", unit="s", vals=validators.Numbers(), initial_value=1
)
signal = Parameter(
    name="sig_a", label="Signal", unit="V", get_cmd=lambda: np.cos(time())
)
meas_ctrl.settables(time)
meas_ctrl.gettables(signal)
dset = meas_ctrl.run_adaptive("1D minimizer", {"adaptive_function": minimize_scalar})

dset_ad = dh.to_gridded_dataset(dset)
# add a grey cosine for reference
x = np.linspace(np.min(dset_ad["x0"].values), np.max(dset_ad["x0"].values), 101)
y = np.cos(x)
plt.plot(x, y, c="grey", ls="--")
_ = dset_ad.y0.plot(marker="o")
Running adaptively...
../_images/c57887cb352f91c293839c8f852a2f33e87437c8e8c59fdf73665123e6c862b1.png

Single-float-valued settable(s) with multiple float-valued gettable(s)#

  • Each settable accepts a single float value.

  • Gettables return a 1D array of floats, with each element corresponding to a different Y dimension.

We exemplify a 2D case, however, there is no limitation on the number of settables.

Hide code cell content

time_a = ManualParameter(
    name="time_a", label="Time A", unit="s", vals=validators.Numbers(), initial_value=1
)
time_b = ManualParameter(
    name="time_b", label="Time B", unit="s", vals=validators.Numbers(), initial_value=1
)

signal = Parameter(
    name="sig_a",
    label="Signal A",
    unit="V",
    get_cmd=lambda: np.exp(time_a()) + 0.5 * np.exp(time_b()),
)


class DualWave2D:
    """A "dual" gettable example that depends on two settables."""

    def __init__(self):
        self.unit = ["V", "V"]
        self.label = ["Sine Amplitude", "Cosine Amplitude"]
        self.name = ["sin", "cos"]

    def get(self):
        """Returns the value of the gettable."""
        return np.array([np.sin(time_a() * np.pi), np.cos(time_b() * np.pi)])


dual_wave = DualWave2D()
meas_ctrl.settables([time_a, time_b])
meas_ctrl.gettables([signal, dual_wave])
meas_ctrl.setpoints_grid([np.linspace(0, 3, 21), np.linspace(4, 0, 20)])
dset = meas_ctrl.run("my experiment")
dset_grid = dh.to_gridded_dataset(dset)

for yi, cmap in zip(("y0", "y1", "y2"), ("viridis", "inferno", "plasma")):
    dset_grid[yi].plot(cmap=cmap)
    plt.show()
dset_grid
Starting iterative measurement...
../_images/59294d2029e2a9b9886deb9f3dbfa743a4c8a595d9387399764b8d84fc312f16.png ../_images/edf8dc26fe996548e72d397fce977a437a77a91886877bce5e7853b3791c94ef.png ../_images/f5804f478bf36b0dcb74de5b22cf2eb22b69bde3ba41c9d3868a3584c2a08ed5.png
<xarray.Dataset> Size: 10kB
Dimensions:  (x0: 21, x1: 20)
Coordinates:
  * x0       (x0) float64 168B 0.0 0.15 0.3 0.45 0.6 ... 2.4 2.55 2.7 2.85 3.0
  * x1       (x1) float64 160B 0.0 0.2105 0.4211 0.6316 ... 3.579 3.789 4.0
Data variables:
    y0       (x0, x1) float64 3kB 1.5 1.617 1.762 1.94 ... 34.6 38.0 42.2 47.38
    y1       (x0, x1) float64 3kB 0.0 0.0 0.0 ... 3.674e-16 3.674e-16 3.674e-16
    y2       (x0, x1) float64 3kB 1.0 0.7891 0.2455 ... 0.2455 0.7891 1.0
Attributes:
    tuid:                             20250818-113228-029-7c1e3c
    name:                             my experiment
    grid_2d:                          False
    grid_2d_uniformly_spaced:         True
    1d_2_settables_uniformly_spaced:  True
    xlen:                             21
    ylen:                             20

Batched control mode#

Float-valued array settable(s) and gettable(s)#

  • Each settable accepts a 1D array of float values corresponding to all setpoints for a single X dimension.

  • Gettables return a 1D array of float values with each element corresponding to a datapoint in a single Y dimension.

Hide code cell content

time = ManualParameter(
    name="time",
    label="Time",
    unit="s",
    vals=validators.Arrays(),
    initial_value=np.array([1, 2, 3]),
)
signal = Parameter(
    name="sig_a", label="Signal", unit="V", get_cmd=lambda: np.cos(time())
)

time.batched = True
signal.batched = True

meas_ctrl.settables(time)
meas_ctrl.gettables(signal)
meas_ctrl.setpoints(np.linspace(0, 7, 20))
dset = meas_ctrl.run("my experiment")
dset_grid = dh.to_gridded_dataset(dset)

dset_grid.y0.plot(marker="o")
print(f"\nNOTE: The gettable returns an array:\n\n{signal.get()}")
dset_grid
Starting batched measurement...
Iterative settable(s) [outer loop(s)]:
	 --- (None) --- 
Batched settable(s):
	 time 
Batch size limit: 20
NOTE: The gettable returns an array:

[ 1.          0.93289715  0.7405942   0.4488993   0.09695955 -0.26799272
 -0.59697884 -0.84584701 -0.98119769 -0.98486606 -0.8563598  -0.61292518
 -0.28723252  0.07700839  0.43091433  0.72698911  0.92549782  0.99979946
  0.93992232  0.75390225]
<xarray.Dataset> Size: 320B
Dimensions:  (x0: 20)
Coordinates:
  * x0       (x0) float64 160B 0.0 0.3684 0.7368 1.105 ... 5.895 6.263 6.632 7.0
Data variables:
    y0       (x0) float64 160B 1.0 0.9329 0.7406 0.4489 ... 0.9998 0.9399 0.7539
Attributes:
    tuid:                             20250818-113228-605-6f0d76
    name:                             my experiment
    grid_2d:                          False
    grid_2d_uniformly_spaced:         False
    1d_2_settables_uniformly_spaced:  False
../_images/918e9cb4c4bd6beaac5354833246aec2f389b8c91d2739afdc8c7d7ef11ee525.png

Mixing iterative and batched settables#

In this case:

  • One or more settables accept a 1D array of float values corresponding to all setpoints for the corresponding X dimension.

  • One or more settables accept a float value corresponding to its X dimension.

Measurement control will set the value of each of these iterative settables before each batch.

Hide code cell content

time_a = ManualParameter(
    name="time_a", label="Time A", unit="s", vals=validators.Numbers(), initial_value=1
)
time_b = ManualParameter(
    name="time_b",
    label="Time B",
    unit="s",
    vals=validators.Arrays(),
    initial_value=np.array([1, 2, 3]),
)
signal = Parameter(
    name="sig_a",
    label="Signal A",
    unit="V",
    get_cmd=lambda: np.exp(time_a()) + 0.5 * np.exp(time_b()),
)

time_b.batched = True
time_b.batch_size = 12
signal.batched = True

meas_ctrl.settables([time_a, time_b])
meas_ctrl.gettables(signal)
# `setpoints_grid` will take into account the `.batched` attribute
meas_ctrl.setpoints_grid([np.linspace(0, 5, 10), np.linspace(4, 0, time_b.batch_size)])
dset = meas_ctrl.run("my experiment")
dset_grid = dh.to_gridded_dataset(dset)

dset_grid.y0.plot(cmap="viridis")
dset_grid
Starting batched measurement...
Iterative settable(s) [outer loop(s)]:
	 time_a 
Batched settable(s):
	 time_b 
Batch size limit: 12
<xarray.Dataset> Size: 1kB
Dimensions:  (x0: 10, x1: 12)
Coordinates:
  * x0       (x0) float64 80B 0.0 0.5556 1.111 1.667 ... 3.333 3.889 4.444 5.0
  * x1       (x1) float64 96B 0.0 0.3636 0.7273 1.091 ... 2.909 3.273 3.636 4.0
Data variables:
    y0       (x0, x1) float64 960B 1.5 1.719 2.035 2.488 ... 161.6 167.4 175.7
Attributes:
    tuid:                             20250818-113228-797-f08b1e
    name:                             my experiment
    grid_2d:                          False
    grid_2d_uniformly_spaced:         True
    1d_2_settables_uniformly_spaced:  False
    xlen:                             10
    ylen:                             12
../_images/5e286aaf139ecfb9aa2cacbd70566464eea833cb9dfd8358c03bb28efd8f3394.png

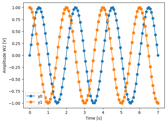
Float-valued array settable(s) with multi-return float-valued array gettable(s)#

  • Each settable accepts a 1D array of float values corresponding to all setpoints for a single X dimension.

  • Gettables return a 2D array of float values with each row representing a different Y dimension, i.e. each column is a datapoint corresponding to each setpoint.

Hide code cell content

time = ManualParameter(
    name="time",
    label="Time",
    unit="s",
    vals=validators.Arrays(),
    initial_value=np.array([1, 2, 3]),
)


class DualWaveBatched:
    """A "dual" batched gettable example."""

    def __init__(self):
        self.unit = ["V", "V"]
        self.label = ["Amplitude W1", "Amplitude W2"]
        self.name = ["sine", "cosine"]
        self.batched = True
        self.batch_size = 100

    def get(self):
        """Returns the value of the gettable."""
        return np.array([np.sin(time() * np.pi), np.cos(time() * np.pi)])


time.batched = True
dual_wave = DualWaveBatched()

meas_ctrl.settables(time)
meas_ctrl.gettables(dual_wave)
meas_ctrl.setpoints(np.linspace(0, 7, 100))
dset = meas_ctrl.run("my experiment")
dset_grid = dh.to_gridded_dataset(dset)

_, ax = plt.subplots()
dset_grid.y0.plot(marker="o", label="y0", ax=ax)
dset_grid.y1.plot(marker="s", label="y1", ax=ax)
_ = ax.legend()
Starting batched measurement...
Iterative settable(s) [outer loop(s)]:
	 --- (None) --- 
Batched settable(s):
	 time 
Batch size limit: 100
../_images/67940df05ece731c954d13d96b4b5e55a99fbc637d75b5764c532f2ed3c95b38.png