Tutorial: Acquisitions#

See also

The complete source code of this tutorial can be found in

Acquisitions.ipynb

Introduction#

In this tutorial we give examples of how to add acquisitions to schedules, and how to retrieve acquisition results using the InstrumentCoordinator. More specifically, this tutorial only describes acquisitions with InstrumentCoordinator with Qblox backend with transmon qubits (or Qblox backend with NV center in case of trigger count). See Tutorial: ScheduleGettable for a tutorial on how to perform acquisitions with ScheduleGettable, and see Zurich Instruments for help on how to perform experiments with the Zurich Instruments backend.

This tutorial assumes you are familiar with compiling schedules and running simple pulses on the Qblox hardware. We also assume, that you have basic familiarity with xarray (see xarray introduction and the official documentation).

The basic structure of the returned acquisition data is that it is an xarray.Dataset, which consists of multiple xarray.DataArray. Each of these xarray.DataArrays correspond to one acquisition channel.

Important to note, this tutorial is Qblox-specific with regard to setting up the hardware configuration and setting up the physical wiring for the hardware, but the schedules and protocols and the return data formats are backend independent.

Initial setup#

First, we set up the connection to the cluster and hardware configuration.

from quantify_core.data import handling as dh
dh.set_datadir(dh.default_datadir())

In this tutorial we will use the Qblox dummy device, but for real hardware, the ip address can be provided (without the dummy_cfg argument).

from qblox_instruments import Cluster, ClusterType
from quantify_scheduler.qblox import ClusterComponent, start_dummy_cluster_armed_sequencers

cluster = Cluster(
    "cluster0",
        identifier="<ip address>",
        dummy_cfg={
        1: ClusterType.CLUSTER_QRM,
        2: ClusterType.CLUSTER_QTM,
        3: ClusterType.CLUSTER_QCM_RF
    },
)
cluster_component = ClusterComponent(cluster)

# Temporarily fixing dummy cluster's deficiency.
cluster.start_sequencer = lambda : start_dummy_cluster_armed_sequencers(cluster_component)
from quantify_scheduler import BasicTransmonElement, QuantumDevice

device = QuantumDevice("device")
transmon0 = BasicTransmonElement("q0")
transmon0.clock_freqs.readout(6e9)
transmon0.clock_freqs.f01(5.8e9)
transmon0.rxy.amp180(0.325)

device.add_element(transmon0)
transmon1 = BasicTransmonElement("q1")
transmon1.clock_freqs.readout(6e9)
device.add_element(transmon1)
device.instr_instrument_coordinator("instrument_coordinator")
hardware_config = {
    "version": "0.2",
    "config_type": "quantify_scheduler.backends.qblox_backend.QbloxHardwareCompilationConfig",
    "hardware_description": {
        "cluster0": {
            "instrument_type": "Cluster",
            "modules": {
                "1": {
                    "instrument_type": "QRM"
                }
            },
            "ref": "internal"
        }
    },
    "hardware_options": {
        "modulation_frequencies": {
            "q0:res-q0.ro": {
                "interm_freq": 0
            },
            "q1:res-q1.ro": {
                "interm_freq": 0
            },
            "q0:mw-q0.01": {
                "interm_freq": 0
            }
        }
    },
    "connectivity": {
        "graph": [
            ["cluster0.module1.complex_output_0", "q0:res"],
            ["cluster0.module1.complex_input_0", "q0:res"],
            ["cluster0.module1.complex_output_0", "q1:res"],
            ["cluster0.module1.complex_output_0", "q0:mw"]
        ]
    }
}

device.hardware_config(hardware_config)

Note here, we used the internal mixer, so "interm_freq" was set to 0.

We set up the InstrumentCoordinator, and we will use the cluster component.

from quantify_scheduler import InstrumentCoordinator
instrument_coordinator = InstrumentCoordinator("instrument_coordinator")
instrument_coordinator.add_component(cluster_component)

Pulse-level acquisitions#

Pulse-level acquisitions define when and how to store and retrieve input signals coming from the device. They are described by their timing information (start time and length), protocol, acq_channel and acq_index_<acq_channel>.

  • Timing information specifies when the acquisition happens on the schedule,

  • protocol defines which common hardware and software formatting is done on the input signal.

  • acq_channel and acq_index_<acq_channel> together identify each acquisition for the user in the returned dataset. The acquisition index is automatically generated by the compiler.

  • coords, which is an arbitrary used defined data for the acquisition. This data will appear also in the return data next to the acquired data for this operation.

In the following subsections we give examples for each supported acquisition protocol.

We assume, that these tutorials are run on a Qblox QRM cluster module. On the QRM module \(\text{O}^{[1]}\) is connected to \(\text{I}^{[1]}\) and \(\text{O}^{[2]}\) is connected to \(\text{I}^{[2]}\).

It takes some time before the sent-out signal appears on the input of the QRM, this is the time_of_flight.

time_of_flight = 148e-9

Trace acquisition#

One of the simplest protocols is the trace (or scope) acquisition protocol. With this protocol, you can retrieve the input signal in very small timesteps (on nanosecond timescale) for a relatively long time (on microsecond timescale). In this subsection we will send out a DRAG pulse on the output, then measure it with the input of the QRM, and plot the retrieved data. The exact duration of the acquisition and sample times depend on the hardware.

Setting up the schedule#

Let’s define the duration of the DRAG pulse using the parameter pulse_duration. We define a separate parameter acq_duration, allowing the acquisition duration to be larger than the duration of the pulse (e.g., in case the time_of_flight was not yet calibrated).

pulse_duration = 1e-6
acq_duration = pulse_duration

The schedule is very simple, we transmit the pulse and then we start the trace acquisition which occurs time_of_flight seconds after the pulse.

from quantify_scheduler import Schedule
from quantify_scheduler.operations import IdlePulse, DRAGPulse, Trace

schedule = Schedule("trace_acquisition_tutorial")
schedule.add(IdlePulse(duration=1e-6))

schedule.add(
    DRAGPulse(
        G_amp=0.2,
        D_amp=0.2,
        duration=pulse_duration,
        phase=0,
        port="q0:res",
        clock="q0.ro",
    ),
)
schedule.add(
    Trace(
        duration=acq_duration,
        port="q0:res",
        clock="q0.ro",
        acq_channel=0,
    ),
    ref_pt="start",
    rel_time=time_of_flight
)

Let’s compile the schedule.

from quantify_scheduler import SerialCompiler

compiler = SerialCompiler(name="compiler")
compiled_schedule = compiler.compile(schedule=schedule, config=device.generate_compilation_config())

Running the schedule, retrieving acquisition#

The compiled schedule can be run, and the acquisitions can be retrieved with the retrieve_acquisition() function.

instrument_coordinator.prepare(compiled_schedule)
instrument_coordinator.start()
instrument_coordinator.wait_done(timeout_sec=10)

acquisition = instrument_coordinator.retrieve_acquisition()
instrument_coordinator.stop()
acquisition
<xarray.Dataset> Size: 24kB
Dimensions:        (acq_index_0: 1, trace_index_0: 1000)
Coordinates:
  * acq_index_0    (acq_index_0) int64 8B 0
  * trace_index_0  (trace_index_0) int64 8kB 0 1 2 3 4 5 ... 995 996 997 998 999
Data variables:
    0              (acq_index_0, trace_index_0) complex128 16kB 0j 0j ... 0j 0j

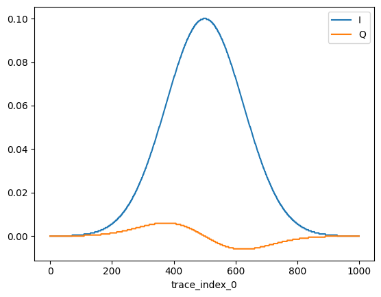
The acquisition data is stored as an xarray.Dataset. While it typically consists of multiple xarray.DataArrays, this particular dataset contains only one xarray.DataArray. This array corresponds to acq_channel=0 as that was the only acquisition channel we used. Each trace_index_<acq_channel> value represents a 1 ns measurement, given that the Qblox backend employs a trace acquisition with a granularity of 1 ns. The real and imaginary parts of the data correspond to the I and Q components, respectively.

We can also plot these results with the following commands. Notice, that because the data is an xarray.Dataset, it’s very easy to plot and format the data. We only ran the schedule once, so repetition=0.

import matplotlib.pyplot as plt

fig, axs = plt.subplots(1)

acquisition[0].real.plot(ax=axs, label="I")
acquisition[0].imag.plot(ax=axs, label="Q")

axs.set_title("")
axs.set_ylabel("")
axs.legend()
plt.show()
../_images/05224ec4f1e3249836b540f83395a08087ae3a60d777c95e5c6beafb8d109246.png

Single-sideband integration acquisition#

The single-sideband integration protocol involves integrating the complex input signal over a given time period. The integration weight is a square window, and this window’s length is the same as the acquisition length. The signal is demodulated using the specified clock before the integration happens.

In this tutorial, we will send 4 square pulses out, and measure it in 4 separate bins, with all combinations of acq_channel=0,1 and coords {f"pulse_level_<acq_channel>"=pulse_level}. We will also send out purely real and imaginary pulses (or purely I and purely Q pulses), and observe that they appear as real and imaginary acquisitions. In the case of single-sideband integration the integration happens after demodulation.

Typically, different acquisition channels are usually set up to refer to different qubits. However, in our simple example, we only use a single qubit port-clock combination for both acquisition channels.

Setting up the schedule#

Let’s define how much time the pulse takes with pulse_duration. We define a separate parameter acq_duration, allowing the integration time to be larger than the duration of the pulse (e.g., in case the time_of_flight was not yet calibrated).

pulse_duration = 120e-9
acq_duration = pulse_duration

We define a simple helper function that sends out the square pulse with pulse_level complex amplitude, and then measures it after time_of_flight seconds.

from quantify_scheduler import Schedule
from quantify_scheduler.operations import IdlePulse, SquarePulse, SSBIntegrationComplex
from quantify_scheduler.enums import BinMode

schedule = Schedule("ssb_acquisition_tutorial")
schedule.add(IdlePulse(duration=1e-6))

def pulse_and_acquisition(pulse_level, acq_channel, schedule, bin_mode=BinMode.AVERAGE):
    schedule.add(
        SquarePulse(
            duration=pulse_duration,
            amp=pulse_level,
            port="q0:res",
            clock="q0.ro",
        ),
        ref_pt="end",
        rel_time=1e-6,  # Idle time before the pulse is played
    )
    schedule.add(
        SSBIntegrationComplex(
            duration=acq_duration,
            port="q0:res",
            clock="q0.ro",
            acq_channel=acq_channel,
            bin_mode=bin_mode,
            coords={f"pulse_level_{acq_channel}": pulse_level},
        ),
        ref_pt="start",
        rel_time=time_of_flight
    )

pulse_and_acquisition(pulse_level=0.125,  acq_channel=0, schedule=schedule)
pulse_and_acquisition(pulse_level=0.125j, acq_channel=0, schedule=schedule)
pulse_and_acquisition(pulse_level=0.25,   acq_channel=1, schedule=schedule)
pulse_and_acquisition(pulse_level=0.25j,  acq_channel=1, schedule=schedule)

Notice, that the amplitude is double in the case of acq_channel=1 compared to acq_channel=0. Also, the amplitude is complex: in case of the first acquisition for each channel the amplitude is real, and in case of the second the amplitude is imaginary.

Let’s compile the schedule.

from quantify_scheduler import SerialCompiler

compiler = SerialCompiler(name="compiler")
compiled_schedule = compiler.compile(schedule=schedule, config=device.generate_compilation_config())

Running the schedule, retrieving acquisition#

Let’s run the schedule, and retrieve the acquisitions.

instrument_coordinator.prepare(compiled_schedule)
instrument_coordinator.start()
instrument_coordinator.wait_done(timeout_sec=10)

acquisition = instrument_coordinator.retrieve_acquisition()
instrument_coordinator.stop()
acquisition
<xarray.Dataset> Size: 160B
Dimensions:        (acq_index_0: 2, acq_index_1: 2)
Coordinates:
  * acq_index_0    (acq_index_0) int64 16B 0 1
    pulse_level_0  (acq_index_0) complex128 32B (0.125+0j) 0.125j
  * acq_index_1    (acq_index_1) int64 16B 0 1
    pulse_level_1  (acq_index_1) complex128 32B (0.25+0j) 0.25j
Data variables:
    0              (acq_index_0) complex128 32B (0.13333333333333333+0j) 0.13...
    1              (acq_index_1) complex128 32B (0.26666666666666666+0j) 0.26...

There are now two xarray.DataArrays in this xarray.Dataset. These correspond to acq_channel=0 and acq_channel=1. Both of these DataArrays have the following two dimensions: acq_index_<acq_channel> and repetition. Because the schedule was run only once, repetition=0 for all values.

As expected, the single side band integration produced a single complex number in each bin. One purely real value in acq_index_<acq_channel>=0 and one purely imaginary value in acq_index_<acq_channel>=1. Notice how these values are twice as much for acq_index_<acq_channel>=1 as compared to those for acq_index_<acq_channel>=0.

Bin modes and repetitions#

quantify-scheduler offers two kinds of bin modes, that deal with repeated schedules:

  • Average bin mode: Enables repeated measurements and averaging for reduced errors.

  • Append bin mode: Allows repeating measurements and retrieving data for each repetition individually.

Note

QuantumDevice.cfg_sched_repetitions has no effect in running via InstrumentCoordinator directly; it only has effect when using ScheduleGettable (also see Tutorial: ScheduleGettable).

Note

Important: Mixing bin modes is not allowed, all bin modes must be the same for each acquisition in one schedule.

To determine the number of times you want quantify-scheduler to execute the schedule, you can set the repetitions argument or attribute for the Schedule object. By specifying a value for repetitions, you can control the number of times the schedule will run. For example, if you set repetitions to 8, the following code snippet demonstrates a schedule that would execute eight times:

schedule = Schedule("Repeated schedule", repetitions=8)
Average bin mode#

To specify which bin mode you would like to use, set the bin_mode argument for each acquisition operation. By default, they are set to BinMode.AVERAGE.

from quantify_scheduler.enums import BinMode

schedule.add(
    SSBIntegrationComplex(
        duration=acq_duration,
        port="q0:res",
        clock="q0.ro",
        acq_channel=acq_channel,
        bin_mode=BinMode.AVERAGE,
        coords={"amp": 0.1},
    )
)

Note

Trace acquisitions only work with average bin mode. Integration-type acquisitions can be used with append bin mode too.

Append bin mode#

Let’s create a schedule which is run 3 times in a row in append mode.

from quantify_scheduler import Schedule
from quantify_scheduler.operations import IdlePulse, SquarePulse, SSBIntegrationComplex
from quantify_scheduler.enums import BinMode

schedule = Schedule("append_tutorial", repetitions=3)
schedule.add(IdlePulse(duration=1e-6))

pulse_and_acquisition(pulse_level=0.125, acq_channel=0, schedule=schedule, bin_mode=BinMode.APPEND)
pulse_and_acquisition(pulse_level=0.25,  acq_channel=0, schedule=schedule, bin_mode=BinMode.APPEND)

Let’s compile the schedule.

from quantify_scheduler import SerialCompiler

compiler = SerialCompiler(name="compiler")
compiled_schedule = compiler.compile(schedule=schedule, config=device.generate_compilation_config())

And retrieve the acquisitions

instrument_coordinator.prepare(compiled_schedule)
instrument_coordinator.start()
instrument_coordinator.wait_done(timeout_sec=10)

acquisition = instrument_coordinator.retrieve_acquisition()
instrument_coordinator.stop()
acquisition
<xarray.Dataset> Size: 152B
Dimensions:        (repetition: 3, acq_index_0: 2)
Coordinates:
  * repetition     (repetition) int64 24B 0 1 2
  * acq_index_0    (acq_index_0) int64 16B 0 1
    pulse_level_0  (acq_index_0) float64 16B 0.125 0.25
Data variables:
    0              (repetition, acq_index_0) complex128 96B (0.13333333333333...

Notice, that now we have 3*2 acquisition values, as expected: with 3 repetitions, and for each repetition 2 acquisitions. Let’s select the values for the second run.

acquisition[0].sel(repetition=1)
<xarray.DataArray 0 (acq_index_0: 2)> Size: 32B
array([0.26666667+0.j, 0.13333333+0.j])
Coordinates:
    repetition     int64 8B 1
  * acq_index_0    (acq_index_0) int64 16B 0 1
    pulse_level_0  (acq_index_0) float64 16B 0.125 0.25
Attributes:
    acq_protocol:  SSBIntegrationComplex

As expected, it has only two values, and the value of acq_index_<acq_channel>=1 is double that of acq_index_<acq_channel>=0.

Weighted single-sideband integration acquisition#

Weighted single-sideband (SBB) integration works almost the same as regular SSB integration. In weighted SSB integration, the acquired (demodulated) data points are multiplied together with points of a weight waveform. The relevant acquisition class is NumericalSeparatedWeightedIntegration.

The weights can be provided in the form of two numerical arrays, weights_a for the I-path and weights_b for the Q-path of the acquisition signal, together with the sampling rate (weights_sampling_rate) of these arrays. The quantify-scheduler hardware backends will resample the weights if needed to match the hardware sampling rate. Note that the length of the weights arrays determines the integration time of the acquisition. All values in the weight arrays must be in the range [-1, 1].

As an example, we create a simple schedule using weighted integration below. The setup is the same as in the Single-sideband integration acquisition section. To show the effect of weighted integration, we will measure a square pulse three times with different weights:

  • an array with all values 1.0 (which is the same as a normal SSB integration),

  • an array with all values 0.5,

  • a sine function with amplitude 1.0 and an average of 0.0.

from quantify_scheduler.operations import NumericalSeparatedWeightedIntegration


schedule = Schedule("weighted_acquisition_tutorial")
schedule.add(IdlePulse(duration=1e-6))


def add_pulse_and_weighted_acquisition_to_schedule(
    weights_a,
    weights_b,
    schedule,
    acq_channel=0,
    weights_sampling_rate=1e9,
    bin_mode=BinMode.APPEND,
):
    schedule.add(
        SquarePulse(
            duration=1e-6,
            amp=0.5,
            port="q0:res",
            clock="q0.ro",
        ),
        ref_pt="end",
        rel_time=1e-6,  # Idle time before the pulse is played
    )
    schedule.add(
        NumericalSeparatedWeightedIntegration(
            port="q0:res",
            clock="q0.ro",
            weights_a=weights_a,
            weights_b=weights_b,
            weights_sampling_rate=weights_sampling_rate,
            acq_channel=acq_channel,
            bin_mode=bin_mode,
        ),
        ref_pt="start",
        rel_time=time_of_flight,
    )
    return schedule


square_weights = np.ones(1000)
add_pulse_and_weighted_acquisition_to_schedule(
    weights_a=square_weights,
    weights_b=square_weights,
    weights_sampling_rate=1e9,
    acq_channel=0,
    schedule=schedule,
)

half_value_weights = square_weights / 2
add_pulse_and_weighted_acquisition_to_schedule(
    weights_a=half_value_weights,
    weights_b=square_weights,
    schedule=schedule,
)

sine_weights = np.sin(2 * np.pi * np.linspace(0, 1, 1000))
add_pulse_and_weighted_acquisition_to_schedule(
    weights_a=sine_weights,
    weights_b=square_weights,
    schedule=schedule,
)

Note that the lengths of the arrays are all 1000. With the specified sampling rate, this corresponds to an acquisition duration of 1 μs.

Let’s compile the schedule.

from quantify_scheduler import SerialCompiler

compiler = SerialCompiler(name="compiler")
compiled_schedule = compiler.compile(
    schedule=schedule, config=device.generate_compilation_config()
)

And retrieve the acquisitions

instrument_coordinator.prepare(compiled_schedule)
instrument_coordinator.start()
instrument_coordinator.wait_done(timeout_sec=10)

acquisition = instrument_coordinator.retrieve_acquisition()
instrument_coordinator.stop()
acquisition
<xarray.Dataset> Size: 80B
Dimensions:      (repetition: 1, acq_index_0: 3)
Coordinates:
  * repetition   (repetition) int64 8B 0
  * acq_index_0  (acq_index_0) int64 24B 0 1 2
Data variables:
    0            (repetition, acq_index_0) complex128 48B (0.5+0j) (0.25+0j) 0j

The data set contains three data points corresponding to the acquisitions we scheduled. The first acquisition with the maximum amplitude (1.0) square weights shows the highest voltage, the second one with the weights halved also shows half the voltage. The third, corresponding to the sinusoidal weights with an average of 0, shows 0 as expected.

As a final note, weighted integration can also be scheduled at the gate-level by specifying "NumericalSeparatedWeightedIntegration" as the acquisition protocol and providing the weights in the quantum device element BasicTransmonElement.measure, for example:

<qubit>.measure.acq_weights_a(sine_weights)
<qubit>.measure.acq_weights_b(square_weights)

Thresholded acquisition#

With thresholded acquisition, we can map a complex input signal to either a 0 or a 1, by comparing the data to a threshold value. It is similar to the single-sideband integration protocol described above, but after integration the I-Q data points are first rotated by an angle and then compared to a threshold value to assign the results to either a “0” or to a “1”. See the illustration below.

../_images/thresholded_acquisition_explanation.svg

Fig. 5 Illustration of the acquisition threshold.#

Here the threshold line is controlled by the qubit settings: acq_rotation and acq_threshold. By default (left figure) we have acq_rotation=0 and acq_threshold=0, where every measured (integrated) data point with I<0 is assigned the state “0”, and the remaining data points are assigned the state “1”. The first setting, acq_rotation, rotates the threshold line by an angle in degrees (0 - 360), clockwise. The second setting, acq_threshold, sets the threshold that is compared to the rotated integrated acquisition result.

Note

Thresholded acquisition is currently only supported by the Qblox backend.

The qblox-instruments parameter thresholded_acq_threshold corresponds to a voltage obtained from an integrated acquisition, before normalizing with respect to the integration time. The quantify-scheduler parameter acq_threshold corresponds to an acquired voltage after normalizing with respect to the integration time (e.g. as obtained from a single side band integration).

Setting up the schedule#

Let’s imagine a simple experiment where we prepare a qubit in the ground state, apply a \(\pi\)-rotation and then measure the outcome. This experiment is then repeated 200 times. The corresponding schedule would look like:

from quantify_scheduler.operations import Reset, X

pulse_duration = 1e-6
acq_duration = pulse_duration
pulse_level = 0.25

schedule = Schedule("ssb_acquisition", repetitions=200)

schedule.add(Reset("q0"))
schedule.add(X("q0"))

schedule.add(
    SquarePulse(
        duration=pulse_duration,
        amp=pulse_level,
        port="q0:res",
        clock="q0.ro",
    ),
    ref_pt="end",
    rel_time=1e-6,  # Idle time before the pulse is played
)
schedule.add(
    SSBIntegrationComplex(
        duration=acq_duration,
        port="q0:res",
        clock="q0.ro",
        acq_channel=0,
        bin_mode=BinMode.APPEND,
    ),
    ref_pt="start",
    rel_time=time_of_flight
)

Next, after compiling the schedule and retrieving the acquisitions from the hardware,

compiler = SerialCompiler(name="compiler")
compiled_schedule = compiler.compile(schedule=schedule, config=device.generate_compilation_config())

instrument_coordinator.prepare(compiled_schedule)
instrument_coordinator.start()
instrument_coordinator.wait_done(timeout_sec=10)

acquisition = instrument_coordinator.retrieve_acquisition()
instrument_coordinator.stop()

we might obtain the following data:

threshold, rotation = -0.043, 332.5
plt.scatter(np.real(acquisition[0]), np.imag(acquisition[0]))
plt.axline((0, threshold*np.cos(np.deg2rad(rotation))), slope = 1/np.tan(np.deg2rad(rotation)))
plt.xlabel("I(V)")
plt.ylabel("Q(V)")
plt.show()
../_images/796766b88ecd0e1dd28e173f65fa74bdc32f25967a06437ab711a2d943e08ca6.png

Where the two clusters of data correspond to the two qubit states of q0: \(|0\rangle\) and \(|1\rangle\). The threshold line was chosen as the bisector of the centroids of the two clusters of data.

To assign each cluster to one state, we can set the qubit parameters BasicTransmonElement.measure.acq_threshold and BasicTransmonElement.measure.acq_rotation and run the experiment with the ThresholdedAcquisition protocol.

from quantify_scheduler.operations import ThresholdedAcquisition

# Set the threshold values
transmon0.measure.acq_threshold(-0.043)
transmon0.measure.acq_rotation(332.5)

thres_acq_sched = Schedule("thresholded_acquisition", repetitions=200)
thres_acq_sched.add(Reset("q0"))
thres_acq_sched.add(X("q0"))

thres_acq_sched.add(
    SquarePulse(
        duration=pulse_duration,
        amp=pulse_level,
        port="q0:res",
        clock="q0.ro",
    ),
    ref_pt="end",
    rel_time=1e-6,  # Idle time before the pulse is played
)
thres_acq_sched.add(
    ThresholdedAcquisition(
        duration=acq_duration,
        port="q0:res",
        clock="q0.ro",
        acq_channel=0,
        bin_mode=BinMode.APPEND,
    ),
    ref_pt="start",
    rel_time=time_of_flight
)

compiler = SerialCompiler(name="compiler")
compiled_schedule = compiler.compile(schedule=thres_acq_sched, config=device.generate_compilation_config())

instrument_coordinator.prepare(compiled_schedule)
instrument_coordinator.start()
instrument_coordinator.wait_done(timeout_sec=10)

acquisition = instrument_coordinator.retrieve_acquisition()
instrument_coordinator.stop()
acquisition
<xarray.Dataset> Size: 3kB
Dimensions:      (repetition: 200, acq_index_0: 1, repetitions: 200)
Coordinates:
  * repetition   (repetition) int64 2kB 0 1 2 3 4 5 ... 194 195 196 197 198 199
  * acq_index_0  (acq_index_0) int64 8B 0
Dimensions without coordinates: repetitions
Data variables:
    0            (repetitions, acq_index_0) float64 2kB 1.0 0.0 1.0 ... 1.0 0.0

The retrieved dataset contains the integrated acquired results and contains in this case equal amounts of 0s and 1s (corresponding to the two clusters).

print("state 0: ", sum(acquisition[0].values==0))
print("state 1: ", sum(acquisition[0].values==1))
state 0:  [100]
state 1:  [100]

The above schedule was run in the bin mode BinMode.APPEND, rerunning the schedule with BinMode.AVERAGE will average the thresholded values and in this case produce the single number, 0.5.

Trigger count acquisition#

The trigger count acquisition protocol is used for measuring how many times the input signal goes over some limit. This protocol is used, for example, in the case of an NV center type of qubit, or other types of qubit, where counting the number of photons (indirectly as an electrical signal) is important.

The trigger count protocol is currently only implemented for the Qblox backend, and it is available on two module types: the QRM (baseband) and the QTM. Please also see Acquisition details for more information on Qblox module-specific behavior of this operation.

The TriggerCount protocol offers three bin modes: append, sum, and distribution. The distribution mode can only be used with the QRM, while the append and sum mode can be used with both the QRM and the QTM.

The append bin mode is quite similar to the single-sideband integration protocol case. Instead of the integrated acquisition result, the data will consist of the total number of triggers counted during each acquisition. Let’s consider an example where we execute a schedule three times:

  • during the 1st run, three triggers are acquired,

  • during the 2nd run, one trigger is acquired,

  • during the 3rd run, one trigger is acquired.

The result would then be the list [3, 1, 1] for acquisition the first acquisition operation.

In the sum bin mode, counts of repeated triggers are simply accumulated. Given the same experiment as above, the returned amount of counts for acquisition index 0 would be 5 with this bin mode.

In the distribution bin mode, the result is a distribution that maps the trigger count numbers to the number of occurrences of each trigger count number. This provides insights into the overall occurrence of triggers when running the acquisition multiple times. Let’s consider the exact same experimental example as above, where a schedule is executed three times.

The overall distribution of triggers would be: trigger count of 1 occurred twice, and trigger count of 3 occurred once. Hence, the resulting dictionary would be: {1: 2, 3: 1}. The dictionary notation shows the number of triggers as keys and their corresponding frequencies as values.

Note, the threshold is set for the QRM via the field ttl_acq_threshold in Sequencer options, while for the QTM this threshold is set via the field analog_threshold in the Digitization thresholds hardware option.

Setup and schedule#

In this tutorial we will explain how distribution bin mode works in the TriggerCount protocol (also see the introduction above). We create a schedule that consists of an acquisition operation that measures the trigger signals. In this tutorial we assume trigger signals are generated from an external source (we do not generate these from the control hardware).

from quantify_scheduler import BasicElectronicNVElement, GenericInstrumentCoordinatorComponent, MockLocalOscillator, QuantumDevice

nv_device = QuantumDevice(name="nv_device")
qe0 = BasicElectronicNVElement("qe0")
qe0.clock_freqs.ge0.set(470.4e12)
qe0.clock_freqs.spec.set(2.85e9)
nv_device.add_element(qe0)
nv_device.instr_instrument_coordinator("instrument_coordinator")

red_laser = MockLocalOscillator("red_laser")
ic_red_laser = GenericInstrumentCoordinatorComponent(red_laser)
instrument_coordinator.add_component(ic_red_laser)

hardware_cfg_trigger_count = config = {
    "config_type": "quantify_scheduler.backends.qblox_backend.QbloxHardwareCompilationConfig",
    "hardware_description": {
        "cluster0": {
            "instrument_type": "Cluster",
            "modules": {
                1: {
                    "instrument_type": "QRM"
                }
            },
            "ref": "internal"
        },
        "optical_mod_red_laser": {
            "instrument_type": "OpticalModulator"
        },
        "red_laser": {
            "instrument_type": "LocalOscillator",
            "power": 1
        }
    },
    "hardware_options": {
        "modulation_frequencies": {
            "qe0:optical_readout-qe0.ge0": {
                "lo_freq": None,
                "interm_freq": 50000000.0
            }
        },
        "sequencer_options": {
            "qe0:optical_readout-qe0.ge0": {
                "ttl_acq_threshold": 0.5
            }
        }
    },
    "connectivity": {
        "graph": [
            ("cluster0.module1.real_input_0", "optical_mod_red_laser.if"),
            ("red_laser.output", "optical_mod_red_laser.lo"),
            ("optical_mod_red_laser.out", "qe0:optical_readout")
        ]
    }
}

nv_device.hardware_config(hardware_cfg_trigger_count)

The hardware should run the trigger count acquisition 3 times, and the schedule contains one trigger count acquisition, we therefore set repetitions=3 for the schedule. The input signals are the following: the first time the schedule runs there are 3 trigger signals, the second time there is 1 trigger signal, and third time there is again 1 trigger signal.

from quantify_scheduler import Schedule
from quantify_scheduler.operations import IdlePulse, SquarePulse, TriggerCount
from quantify_scheduler.enums import BinMode

acq_duration = 120e-9

schedule = Schedule("trigger_count_acquisition_tutorial", repetitions=3)
schedule.add(IdlePulse(duration=1e-6))

schedule.add(
    TriggerCount(
        t0=0,
        duration=acq_duration,
        port="qe0:optical_readout",
        clock="qe0.ge0",
        acq_channel=0,
        bin_mode=BinMode.AVERAGE,
    )
)

It’s important in using TriggerCount acquisitions that the acquisition channel is identical for all acquisitions in a schedule, leading to a single distribution in case of average bin mode (and a single list in case of append bin mode). In this example, if instead there would be 3 acquisitions in the schedule, and all of the acquisition channels were different and then only running the schedule once, we would get 3 separate distributions (one per acquisition channel).

Let’s compile the schedule.

from quantify_scheduler import SerialCompiler

compiler = SerialCompiler(name="compiler")
compiled_schedule = compiler.compile(schedule=schedule, config=nv_device.generate_compilation_config())

Running the schedule, retrieving acquisition#

Let’s run the schedule, and retrieve the acquisitions.

instrument_coordinator.prepare(compiled_schedule)
instrument_coordinator.start()
instrument_coordinator.wait_done(timeout_sec=10)

acquisition = instrument_coordinator.retrieve_acquisition()
instrument_coordinator.stop()
acquisition
<xarray.Dataset> Size: 48B
Dimensions:      (acq_index_0: 2)
Coordinates:
  * acq_index_0  (acq_index_0) int64 16B 0 1
    counts_0     (acq_index_0) int64 16B 1 3
Data variables:
    0            (acq_index_0) int64 16B 2 1

There were three trigger acquisitions overall. In the first acquisition 3 triggers were sent-out, and in the second and third case, only one. So, we expect to see that one trigger was measured twice, and 3 triggers were measured only once. The data shows exactly this. At acq_channel=0 (corresponding to the 0 key in the Dataset) the values are 2 and 1, with counts for 1 and 3 respectively.

Thresholded trigger count acquisition#

The thresholded trigger count acquisition protocol also counts rising edges of the input signal, like the trigger count acquisition, and subsequently compares the result (the number of counts) to a counts threshold. The threshold comparison result (False (0), or True (1)) can be retrieved directly, and can also be used to conditionally execute other instructions. For the latter, you would use the ConditionalOperation in the same way as described in Tutorial: Conditional Reset. You can expand the section below for an example schedule.

Hide code cell content

from quantify_scheduler import Schedule
from quantify_scheduler.enums import TriggerCondition
from quantify_scheduler.operations import (
    ConditionalOperation,
    IdlePulse,
    ThresholdedTriggerCount,
    X,
)


schedule = Schedule("Conditional X gate")
schedule.add(
    ThresholdedTriggerCount(
        port="qe0:optical_readout",
        clock="qe0.ge0",
        duration=1e-6,
        threshold=10,
        feedback_trigger_label="qe0",
        feedback_trigger_condition=TriggerCondition.LESS_THAN,
    )
)
schedule.add(
    ConditionalOperation(body=X("qe0"), qubit_name="qe0"),
    rel_time=364e-9,
)
schedule.add(IdlePulse(4e-9))
{'name': 'cc28a3a4-ba4b-40af-92c7-1a409c841ac3', 'operation_id': '-5464331721633063556', 'timing_constraints': [TimingConstraint(ref_schedulable=None, ref_pt=None, ref_pt_new=None, rel_time=0)], 'label': 'cc28a3a4-ba4b-40af-92c7-1a409c841ac3'}

The thresholded trigger count protocol is currently only implemented for the Qblox backend, and it is available on two module types: the QRM (baseband) and the QTM. Please also see Acquisition details for more information on Qblox module-specific behavior of this operation.

The protocol only works with the append bin mode. This means each acquisition result will appear in a separate bin.

Note, the analog threshold for registering a single count is set for the QRM via the field ttl_acq_threshold in Sequencer options, while for the QTM this threshold is set via the field analog_threshold in the Digitization thresholds hardware option.

Setup and schedule#

In this tutorial we will explain the basic usage of the ThresholdedTriggerCount protocol (also see the introduction above). We create a schedule that consists of an acquisition operation that measures the trigger signals. In this tutorial we assume trigger signals are generated from an external source (we do not generate these from the control hardware).

from quantify_scheduler import BasicElectronicNVElement, GenericInstrumentCoordinatorComponent, MockLocalOscillator, QuantumDevice

hardware_cfg_trigger_count = config = {
    "config_type": "quantify_scheduler.backends.qblox_backend.QbloxHardwareCompilationConfig",
    "hardware_description": {
        "cluster0": {
            "instrument_type": "Cluster",
            "modules": {
                1: {
                    "instrument_type": "QRM"
                }
            },
            "ref": "internal"
        },
        "optical_mod_red_laser": {
            "instrument_type": "OpticalModulator"
        },
        "red_laser": {
            "instrument_type": "LocalOscillator",
            "power": 1
        }
    },
    "hardware_options": {
        "modulation_frequencies": {
            "qe0:optical_readout-qe0.ge0": {
                "lo_freq": None,
                "interm_freq": 50000000.0
            }
        },
        "sequencer_options": {
            "qe0:optical_readout-qe0.ge0": {
                "ttl_acq_threshold": 0.5
            }
        }
    },
    "connectivity": {
        "graph": [
            ("cluster0.module1.real_input_0", "optical_mod_red_laser.if"),
            ("red_laser.output", "optical_mod_red_laser.lo"),
            ("optical_mod_red_laser.out", "qe0:optical_readout")
        ]
    }
}

nv_device.hardware_config(hardware_cfg_trigger_count)

The schedule contains one trigger count acquisition, and we will set repetitions=3 so that there will be three acquisitions done in total. The input signals are the following: The first time the schedule runs, there are 3 trigger signals. The second time there is 1 trigger signal. And the third time there is again 1 trigger signal. The counts threshold is set to 2 counts.

Note that for usage with conditional operations, there are also the parameters feedback_trigger_condition and feedback_trigger_label. The former controls whether the conditional instructions play upon counting less than the threshold (value LESS_THAN), or equal to/more than the threshold (value GREATER_THAN_EQUAL_TO). The latter, feedback_trigger_label, links acquisition operations and conditional operations with each other if they have the same label.

from quantify_scheduler import Schedule
from quantify_scheduler.operations import IdlePulse, SquarePulse, ThresholdedTriggerCount
from quantify_scheduler.enums import BinMode

acq_duration = 120e-9

schedule = Schedule("trigger_count_acquisition_tutorial", repetitions=3)
schedule.add(IdlePulse(duration=1e-6))

schedule.add(
    ThresholdedTriggerCount(
        t0=0,
        duration=acq_duration,
        threshold=2,
        port="qe0:optical_readout",
        clock="qe0.ge0",
        acq_channel=0,
        bin_mode=BinMode.APPEND,
    )
)

Let’s compile the schedule.

from quantify_scheduler import SerialCompiler

compiler = SerialCompiler(name="compiler")
compiled_schedule = compiler.compile(schedule=schedule, config=nv_device.generate_compilation_config())

Running the schedule, retrieving acquisition#

Let’s run the schedule, and retrieve the acquisitions.

instrument_coordinator.prepare(compiled_schedule)
instrument_coordinator.start()
instrument_coordinator.wait_done(timeout_sec=10)

acquisition = instrument_coordinator.retrieve_acquisition()
instrument_coordinator.stop()
acquisition
<xarray.Dataset> Size: 56B
Dimensions:      (repetition: 3, acq_index_0: 1)
Coordinates:
  * repetition   (repetition) int64 24B 0 1 2
  * acq_index_0  (acq_index_0) int64 8B 0
Data variables:
    0            (repetition, acq_index_0) int64 24B 1 0 0

There were three trigger acquisitions overall. In the first acquisition 3 triggers were sent-out, and in the second and third case, only one. With a threshold of 2 counts, we expect to see an array of [1, 0, 0], meaning only the first acquisition was above the threshold.

Dual thresholded trigger count acquisition#

Just like the ThresholdedTriggerCount, this acquisition protocol can be used together with the ConditionalOperation to execute instructions based on the threshold comparison result, in the same way as described in Tutorial: Conditional Reset. With DualThresholdedTriggerCount, there are 2 thresholds you can pass and 4 possible results:

  • “low” when counts < low_threshold,

  • “mid” when low_threshold <= counts < high_threshold,

  • “high” when counts >= high_threshold,

  • “invalid” when the counts are invalid (can occur in extremely rare cases, for example when the counter overflows).

In the returned acquisition data, only the raw counts are present.

You can use any number of the possible threshold comparison results by providing an appropriate label ("label_<type>" where type is one of “low”, “mid”, “high”, “invalid”) as an argument, and using that same label for a ConditionalOperation.

The thresholded trigger count protocol is currently only implemented for the Qblox backend, and it is available only on the QTM. Please also see Acquisition details for more information on Qblox module-specific behavior of this operation.

The protocol only works with the append bin mode. This means each acquisition result will appear in a separate bin.

Note, the analog threshold for registering a single count is set via the field analog_threshold in the Digitization thresholds hardware option.

Setup and schedule#

In this tutorial we will explain the basic usage of the DualThresholdedTriggerCount protocol (also see the introduction above). We create a schedule that consists of an acquisition operation that measures the trigger signals, and a conditional operation just as an example (though we will not be able to show the output of that). In this tutorial we assume trigger signals are generated from an external source (we do not generate these from the control hardware).

from quantify_scheduler import BasicElectronicNVElement, GenericInstrumentCoordinatorComponent, MockLocalOscillator, QuantumDevice

hardware_cfg_trigger_count = config = {
    "config_type": "quantify_scheduler.backends.qblox_backend.QbloxHardwareCompilationConfig",
    "hardware_description": {
        "cluster0": {
            "instrument_type": "Cluster",
            "modules": {
                2: {
                    "instrument_type": "QTM"
                },
                3: {
                    "instrument_type": "QCM_RF"
                }
            },
            "ref": "internal"
        },
    },
    "hardware_options": {
        "modulation_frequencies": {
            "qe0:mw-qe0.spec": {
                "lo_freq": 2.8e9,
                "interm_freq": 50000000.0
            }
        },
        "digitization_thresholds": {
            "qe0:optical_readout-qe0.ge0": {
                "analog_threshold": 0.5
            }
        }
    },
    "connectivity": {
        "graph": [
            ("cluster0.module2.digital_input_0", "qe0:optical_readout"),
            ("cluster0.module3.complex_output_0", "qe0:mw")
        ]
    }
}

nv_device.hardware_config(hardware_cfg_trigger_count)

The schedule contains one trigger count acquisition, and we will set repetitions=3 so that there will be three acquisitions done in total. The input signals are the following: The first time the schedule runs, there are 12 trigger signals. The second time there are 7 trigger signals. And the third time there are again 3 trigger signals. The threshold_low is set to 5 counts and threshold_high to 10 counts.

from quantify_scheduler import Schedule
from quantify_scheduler.operations import (
    ConditionalOperation,
    DualThresholdedTriggerCount,
    IdlePulse,
    SquarePulse,
)
from quantify_scheduler.enums import BinMode

schedule = Schedule("dual_trigger_count_acquisition_tutorial", repetitions=3)

trigcnt = schedule.add(
    DualThresholdedTriggerCount(
        port="qe0:optical_readout",
        clock="digital",
        duration=10e-6,
        threshold_low=5,
        threshold_high=10,
        label_mid="qe0_mid",
    )
)

cond_body = Schedule("cond_body")
cond_body.add(SquarePulse(port="qe0:mw", clock="qe0.spec", amp=0.5, duration=10e-6))

schedule.add(
    ConditionalOperation(body=cond_body, qubit_name="qe0_mid"),
    ref_op=trigcnt,
    rel_time=1000e-9,
)
schedule.add(IdlePulse(4e-9))

Let’s compile the schedule.

from quantify_scheduler import SerialCompiler

compiler = SerialCompiler(name="compiler")
compiled_schedule = compiler.compile(schedule=schedule, config=nv_device.generate_compilation_config())

Running the schedule, retrieving acquisition#

Let’s run the schedule, and retrieve the acquisitions.

instrument_coordinator.prepare(compiled_schedule)
instrument_coordinator.start()
instrument_coordinator.wait_done(timeout_sec=10)

acquisition = instrument_coordinator.retrieve_acquisition()
instrument_coordinator.stop()
acquisition
<xarray.Dataset> Size: 56B
Dimensions:      (repetition: 3, acq_index_0: 1)
Coordinates:
  * repetition   (repetition) int64 24B 0 1 2
  * acq_index_0  (acq_index_0) int64 8B 0
Data variables:
    0            (repetition, acq_index_0) int64 24B 12 7 3

There were three trigger acquisitions overall. In the first acquisition 12 triggers were sent-out, in the second 7 and third case 3. We expect to see an array of [12, 7, 3]. The square pulse should have played only on the second repetition, when the number of counts was in between both thresholds.

Timetag and TimetagTrace acquisitions#

The Timetag and TimetagTrace acquisitions have their own dedicated tutorial: Tutorial: Timetagging.

Gate-level acquisitions#

In the previous section the schedule was defined on the hardware level, in terms of signals and pulses. In this section we will address the acquisitions in terms of qubits. To do that, first, we need to set up a qubit. See Tutorial: Operations and Qubits for an introduction to how to set up a schedule on the gate-level. Integration type acquisitions and trigger count acquisitions make sense on the gate-level, depending on the physical implementation of your qubit.

In this tutorial we will set up a simple single sideband integration acquisition on the gate-level. In the case of a transmon qubit, a Measure gate first sends out an acquisition pulse, and then acquires the signal. The QuantumDevice stores the parameters of how the measurement gate is translated to device level operations by quantify-scheduler.

Let’s see what is the effect of modifying the amplitude of the acquisition pulse on the acquisition result. Let’s set up the time of flight as before, but now on the QuantumDevice, and set up the amplitude of the acquisition pulse, which is a square pulse in this case.

time_of_flight = 148e-9
pulse_duration = 120e-9
acq_duration = pulse_duration
transmon0 = BasicTransmonElement("q0")
transmon0.clock_freqs.readout(6e9)
transmon0.measure.pulse_amp(0.125)
transmon0.measure.pulse_duration(pulse_duration)
transmon0.measure.acq_delay(time_of_flight)
transmon0.measure.integration_time(acq_duration)
transmon0.measure.acq_channel(2)
device.add_element(transmon0)

Similar to the previous setup, the pulse has an amplitude of 0.125 and matches the duration of the acquisition. In this case, quantify-scheduler will use the port "<name>:res" for both the acquisition pulse and acquisition itself, specifically "q0:res". Note, we set the acq_channel to 2 for the sake of the example.

The relevant hardware configuration is the following.

"portclock_configs": [
        {"port": "q0:res", "clock": "q0.ro", "interm_freq": 0},
    ]

Creating and running the schedule#

The qubit is now set up, and we can create the schedule.

from quantify_scheduler import Schedule
from quantify_scheduler.operations import IdlePulse, Measure

schedule = Schedule("gate_level_ssb_acquisition_tutorial")

schedule.add(IdlePulse(duration=1e-6))

schedule.add(
    Measure("q0"),
    rel_time=1e-6,
)

Let’s compile the schedule.

from quantify_scheduler import SerialCompiler

compiler = SerialCompiler(name="compiler")
compiled_schedule = compiler.compile(schedule=schedule, config=device.generate_compilation_config())

Running the schedule, retrieving acquisition#

Let’s run the schedule, and retrieve the acquisitions.

instrument_coordinator.prepare(compiled_schedule)
instrument_coordinator.start()
instrument_coordinator.wait_done(timeout_sec=10)

acquisition = instrument_coordinator.retrieve_acquisition()
instrument_coordinator.stop()
acquisition
<xarray.Dataset> Size: 24B
Dimensions:      (acq_index_2: 1)
Coordinates:
  * acq_index_2  (acq_index_2) int64 8B 0
Data variables:
    2            (acq_index_2) complex128 16B (0.13333333333333333+0j)

Notice, that the result is only one number at acq_channel=2.

Modifying the readout pulse amplitude#

Let’s see what the effect on the measurement is if we double the pulse amplitude of the readout pulse

transmon0.measure.pulse_amp(0.25)
device.add_element(transmon0)

The amplitude of the read-out pulse is now 0.25, double what it was.

Let’s compile the schedule.

from quantify_scheduler import SerialCompiler

compiler = SerialCompiler(name="compiler")
compiled_schedule = compiler.compile(schedule=schedule, config=device.generate_compilation_config())

Let’s run the schedule, and retrieve the acquisitions.

instrument_coordinator.prepare(compiled_schedule)
instrument_coordinator.start()
instrument_coordinator.wait_done(timeout_sec=10)

acquisition = instrument_coordinator.retrieve_acquisition()
instrument_coordinator.stop()
acquisition
<xarray.Dataset> Size: 24B
Dimensions:      (acq_index_2: 1)
Coordinates:
  * acq_index_2  (acq_index_2) int64 8B 0
Data variables:
    2            (acq_index_2) complex128 16B (0.26666666666666666+0j)

As you can see, because the measurement read-out pulse is now double in amplitude, the measured (acquired) value is now also double compared to the previous case.